工程投标 · 全国招商教学家具品牌厂家

全国服务热线151-0804-1137
轮播图最新

请收下这份强制性国标,get家具中有害物质限量要求

来源: | 发布日期:2022-07-22

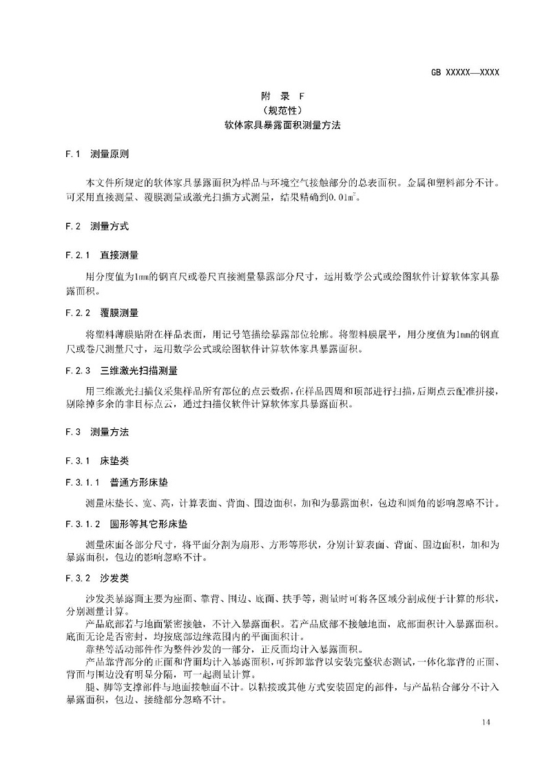
日前,根据国家标准委下达的强制性国家标准制修订计划,工业和信息化部已组织完成《家具中有害物质限量》强制性国家标准的制修订工作,该标准规定了家具中有害物质的术语和定义、要求和试验方法及检验结果判定,适用于各类家具产品,将代替 GB 18584-2001、GB 28481-2012两项标准。

值得注意的是,本次标准制定是由两项已发布实施的标准整合(替代标准GB 18584-2001和GB 28481-2012),调整了 家具中甲醛 的限量要求和实验方法,还增加了家具中苯、甲苯、二甲苯、总挥发性有机化合物、放射性核素和富马酸二甲酯的要求和试验方法。

1

2

3

4

5

6

7

8

9

10

1111111111

12

13

14

15

16

17

18

来源:中华人民共和国工业和信息化部

本文标签 校用家具- 办公家具-有害物质限量

责任编辑--香港六宝典最新版开奖 编辑--小凯

版权所有/(香港六宝典最新版开奖学生公寓床厂家)转载请注明出处

最新资讯